格林美集团 2024 届校园招聘简章
校招品牌:“GEM 低碳新锐”“GEM 超级低碳新锐”
一、格林美集团简介
2001 年 12 月 28 日,格林美由创始人许开华教授基于绿色生态制造(G—Green E—Eco M—Manufacture)的理想在深圳设立,先后于深圳证券交易所和瑞士证券交易所上市,年 产值 300 余亿元,员工总数 10,000 余人,位居中国上市公司 500 强、中国民营企业 500 强、 中国制造业企业 500 强、中国环境企业 5 强、福布斯中国可持续发展工业企业 TOP50、胡 润中国民营企业可持续发展 10 强,是世界领先的废物循环产业集团、世界新能源行业的核 心供应商与中国循环经济领军企业。 公司在中国 11 个省市以及在南非、韩国、印尼等地建设了 19 个废物循环处理工厂与 新能源材料制造基地,绿色发展的足迹辐射世界、覆盖中国 40%以上国士面积,与超过 5 亿 人口建立废物处理合作关系,循环再造钴、镍、锂、铜、钨、金、银、铂、钯、铑、镓、锗、 铟、稀土等 30 余种稀缺资源,回收处理退役动力电池与电子废弃物各占中国总量的 10%以 上,回收的镍资源占中国原镍开采量的 13%,回收利用的钴资源超过中国原钴开采量的 340%, 回收的钨资源占中国原钨开采量的 6%。公司核心产品动力电池用三元前驱体材料出货量居 全球市场前二,3C 数码电池用四氧化三钴出货量居全球市场前三,超细钴粉位居世界行业 市场第一。 公司坚守“新能源材料制造+城市矿山开采”双轨驱动战略,拥有国家电子废弃物循环利 用工程技术研究中心与国家企业技术中心双国家级创新平台,设立院士工作站与博士后科研 工作站,建成七大研究院,两次获得国家科技进步二等奖,十多次获得省部级科技进步一等 奖,技术创新实力领跑行业。公司先后获批国家循环经济教育示范基地、国家绿色工厂、国 家城市矿山示范基地等国家荣誉,并斩获 2018 年达沃斯“全球循环经济跨国公司奖”与 2020 年保尔森可持续发展绿色创新奖,被作为全球废物再生成功案例载入世界知名《自然》杂志, 被联合国列为有机物(VOCs)污染减排示范企业,成为践行绿色低碳发展的世界先进企业 代表。
二、招聘需求
1、招聘对象:2024 届应届毕业生
2、招聘人数:300 人
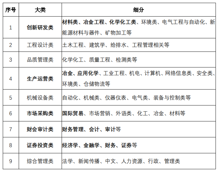
3、招聘专业:

三、薪资待遇
1、薪酬福利(元/月)
本科:6000-9000(基本薪资)+2000(一线津贴)+2000(新锐津贴)
硕士:8000-13000(基本薪资)+3000(一线津贴)+3000(新锐津贴)
博士:20000-30000(基本薪资)+5000(一线津贴)+5000(新锐津贴)
博士后:20000-30000+5000(新锐津贴)+政府津贴
实施“超级低碳新锐计划”:针对优秀应届毕业生发放“新锐津贴”。
北京大学、清华大学、国外顶级优秀大学(QS 排名前 50)等特别优秀人才,可突破上 述标准,一事一议。
注 1:一线津贴是指对从事生产、创新、质量、分析、基建、能源、工程、环保、安全 等生产相关的一线环节的工资外津贴。该津贴属于公司补贴。毕业生可以同时正常享受当地 省份/城市人才引进政策补贴。以上为月薪标准+公司津贴,不含年终绩效奖金、其他激励奖 金、其他福利、五险一金等。
注 2:超级低碳新锐津贴申请条件(满足其一即可申请参与评审,申请成功入职即开始 享受):
1)重要级别学生干部(学院学生会主席/校级学生会副主席及以上等);
2)获得国家级奖学金;
3)获得国家级荣誉奖项(所学专业领域);
4)考取重要证书(所学专业领域,如:注册会计师、特许金融分析师、法律职业资格 证、一级建造师等);
5)获得省级及以上优秀毕业生或省级及以上优秀毕业论文称号;
6)在 SCI/SSCI 学术期刊上发表学术论文(本科 1 篇及以上、硕士 3 篇及以上、博士 5 篇及以上(国际期刊),论文要求一作、共一或导师一作学生二作);
7)具备特殊专业技能或获得重要荣誉、资质等情况,一事一议。
2、入职培训:入职后集团统一组织开展为期 1 个月的集中培训、岗位轮训等培训计划, 期间由相应集团/公司高管、资深技术人员带教,定岗之后实行师徒带教制度;
3、人才培养:公司始终坚持以人为本、拥抱人才的人才管理理念,优化升级人才培养 体系,形成五级阶梯式人才培养体系,明确发展路径:
1)超级低碳新锐:新锐津贴 2.4-6.0 万元/年
2)青年骨干人才:人才津贴 3.0-6.0 万元/年
3)超技术尖刀人才:人才津贴 7.2-12 万元/年
4)/创新人物:人才津贴 20-45 万元/年
5)未来领先人才:人才津贴 50-100 万元/年
4、股权激励:根据综合表现有机会享受公司中长期股权激励。
四、工作地点 聚焦国内外 9 个地点:广东深圳/湖北荆门/湖北武汉/江苏无锡/江苏泰州/福建宁德/江 西宜春/印尼/韩国
五、招聘流程 投递简历→ 简历筛选 → 初试→ 复试→ 发送录用通知书 → 签订三方协议 → 实习 /正式入职。
六、招聘地点 根据高校对接情况,在全国各大高校进行校园宣讲并现场面试。
七、招聘时间 2023 年 9 月-11 月
八、联系方式 联系地址:深圳市宝安中心区海秀路荣超滨海大厦 A 座 20 楼 电话:86-0755-3366 8081 电子资料接收邮箱(邮件主题:应聘-姓名-学校-专业-学历) [email protected]公司网站:www.gem.com.cn